新冠病毒 来势凶猛,时刻牵动着许昌市企业家协会 每一个 会员的心。在这场没有硝烟的战"疫" 中, 企业家协会积极响应市委、市政府的号召,迅速行动,全力支援武汉、许昌等地区疫情防控, 为抗击疫情贡献 自己的一份力量。企业家 协会秘书长黄玉霞作为"河南好人"代表,通过《许昌晨报》视频传递"许昌版"的正能量,她呼吁许昌企业家 奉献爱心支援许昌、武汉,努力担当社会责任,共同抗击疫情,共克时艰 。
疫情就是命令,防控就是责任。 1月28日, 许昌市企业家协会秘书处向全体会员发出了《万众一心 战胜疫情爱心捐款捐物》倡议书, 号召会员们为助力打赢疫情防控阻击战,履行社会责任,进行爱心捐款,并成立 了由8 人组成的协会疫情防控小组,专门负责疫情防控期间协会的相关工作和活动。 短短几天时间 里 ,43位会员通过不同渠道捐款12 万元,捐物 价值30多 万元,会员们积极承担社会责任,用实际行动感恩社会,回报社会,为疫情防控尽绵薄之力。


特殊时期,很多人不得不闭门在家减少聚会。许昌市企业家 协会担心平日忙碌惯的会员一下子"窝"在家里不习惯,及时在微信群里发布了《关于举办首届企协杯"不一样的春节,最美全家福"摄影比赛的通知 》,动员会员珍惜与家人团聚的美好时光,把与家人团圆的美丽画面记录下来,分享给大家。这项活动受到了广大会员的称赞,称这是"不一样的春节,不一样的祝福"。
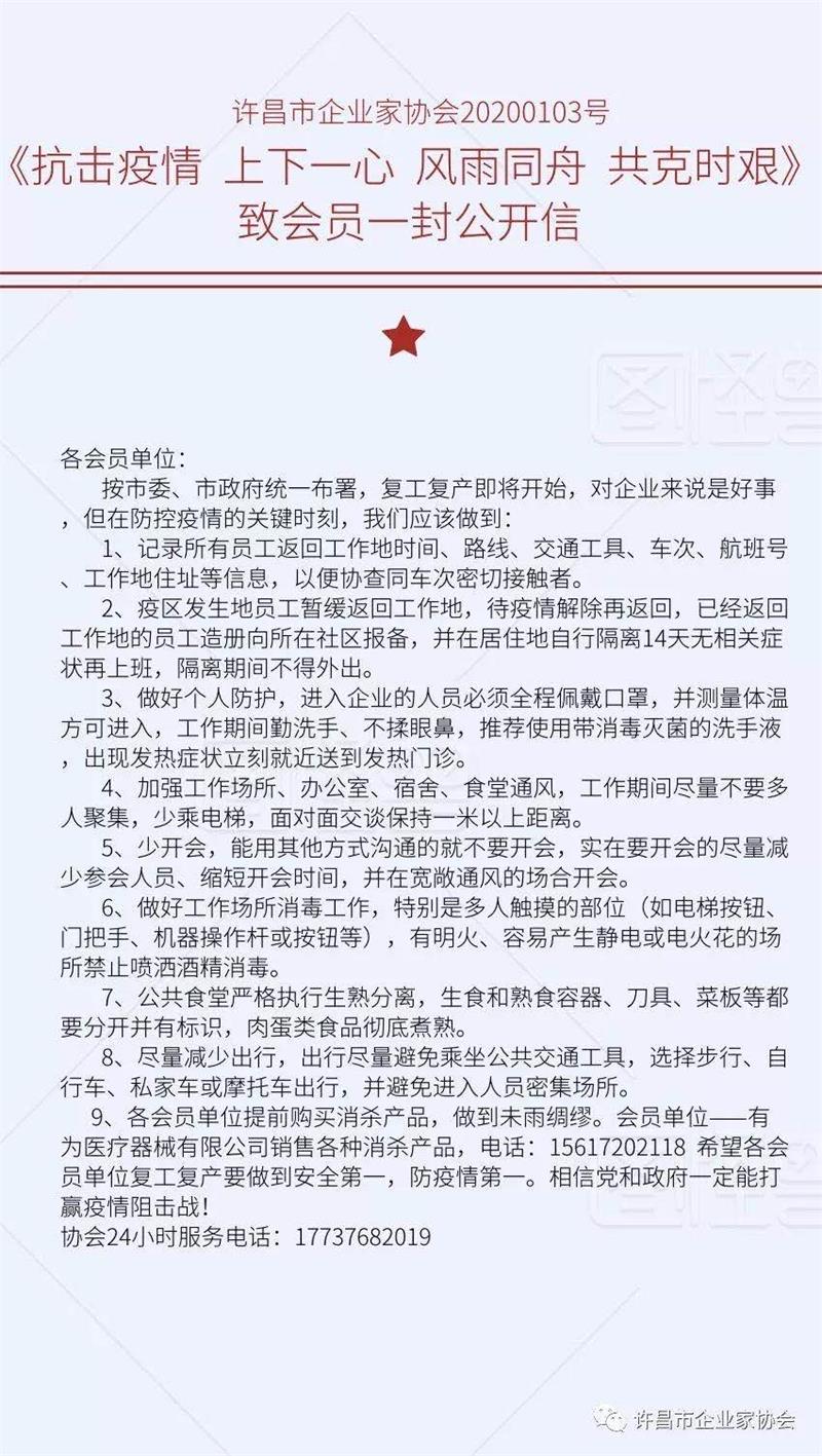
按照许昌 市政府关于做好疫情防控工作的要求,在即将复工开业前, 企业家协会向全体会员发出了《抗击疫情、上下一心、风雨同舟、共克时艰》的公开信,号召会员企业严格按照政府 安排 ,全面做好疫情防控工 作。协会秘书处在微信群里转发了 100多条党中央、国务院关于做好疫情防控工作的重要指示,转发了市委、市政府、市工商联等下发 的疫情 防控政策和措施,让会员充分发挥自身平台的优势,为抗击疫情工作出力。
不少会员单位发挥自身优势, 积极主动为大家提供丰富多彩的 网络信息 服务。许昌永诚网络有限公司,每天第一时间将我市疫情【最新发布】发送到群里,让大家对疫情有了解;河南三兵律师事务所无偿为会员企业提供疫情期间合同履行、企业劳动人事等方面的 法律帮助;康佰嘉健身中心精心制作了【康佰嘉线上课堂】,让会员足不出户提高身体素质;王璐舞蹈向会员提供了 【 瑜伽课程】,满足不同人群 居家健身 的需求;太平洋保险公司、三福医疗器械有限公司向会员开办了线上问诊服务; 还有其他会员 单位也开设了企业管理线上课堂,为复工生产做充电 准备 ……很多人,很多 具有强烈社会 责任感的企业,用不同方式、不同渠道温暖着、支持着这场举世瞩目的 疫情 阻击战。




春天 ,刚刚开始,所有的美好,都值得我们期待;相信,一切都会有新的生机。走过漫长寒冬,春暖花开从不失约,明媚温暖的日子终将到来!武汉加油!许昌加油!